目前市场上加热台多种多样,功能方面不能达到使用者的预期,且板面材质粗糙易脏,收拾打扫不易,对于电子爱好者来说需要能够自己动手做一款低成本简洁且心仪的加热台。本文设计的加热台具有多种功能,适合多种使用场合,台面光滑整洁,可以用于电子元器件焊接回流焊,加热拆卸手机壳等,最高温度可达250 ℃并保持,加上智能温度控制系统和多种模式切换,外观新颖设计合理,可成为电子爱好者必备的开发工具。本文介绍的系统主要包括以下模块:印刷铝基板加热台、单片机主控制板、温度采集系统、液晶LCD 显示模块、按键输入模块、外观结构设计等。单片机控制板是整个系统的核心大脑,将按键输入和温度输入整合后做出处理,通过PID 算法合理输出PWM 控制MOS管加热系统,显示模块显示当前加热台温度及运行模式,结构外观设计合理便于使用。
1 总体方案设计
本设计的总体目标是单片机采集用户输入的按键信息和温度信息,进行整合后采用PID 算法[6]控制输出PWM波驱动MOS 管[2],印刷铝基板上均匀分布着覆铜走线,根据欧姆定律可知,电流流过导线可以产生热量,进而实现平面加热,由于存在温度采集模块,整个系统处于闭环状态,达到温度能够精确控制的目的。整个方案如下:
系统上电后首先读取内部FLASH数据,判断当前运行的模式及设定的温度,然后通过读取IO口采集按键信息,设定目标温度及运行模式,通过ADC模数转换获取加热台温度数据,将目标温度和实际温度通过PID算法,输出PWM 控制MOS管,让铝基板铜箔层通电,流过的电流即可开始对铝基板加热,铝基板又通过温度传感器反馈到控制板,达到闭环控制目的。各个模块之间关系如图1所示。

2 系统硬件设计
系统硬件大致可分为铝基板电路、主控制板电路,下面分别介绍两个板子电路原理图。
2.1 铝基板电路
铝基板是一种具有良好散热功能的金属基覆铜板,一般来说单面板由三层结构组成,依次为铜箔层、绝缘层和金属铝层,高端的也有单面双层板,结构层依次为顶层铜箔层、绝缘层、底层铜箔层、绝缘层和金属铝层。
本设计采用的是单层单面铝基板,采用其良好的散热性能,故可以达到热面均衡的目的[3]。
要达到散热均衡,导线都是有电阻的,根据欧姆定律,要求铜箔层布线均衡,所以布线本设计采用希尔伯特曲线。
本文预估设计功率为200W左右,电压为24V直流电,根据公式

P: 功率,U:电压,R:电阻
可计算出所需铜箔电阻为2.88 Ω。根据PCB 走线电阻公式

R:电阻,: ρ 铜电阻率,L:走线长度,W:走线宽度,D:铜箔厚度
在走线宽度和铜箔厚度确定的前提下可计算出所需走线的长度L。
希尔伯特曲线是一种能够填充满一个平面正方形的分形曲线(空间填充曲线),由大卫. 希尔伯特在1891年提出,希尔伯特曲线长度计算公式为:

L:曲线总长度,N:曲线阶数。D:单位长度,M:方形边长度
希尔伯特曲线如图2所示:



图2 希尔伯特曲线
选择合适铜箔走线宽度和厚度以及希尔伯特曲线阶数,当然阶数越高导线分布越均衡,根据PCB 电阻公式和希尔伯特曲线长度公式可计算出所需的布线参考值,当然这是理论值,实际情况还会受到PCB 加工误差、90° 拐角计算误差等因素影响。
本文设计的铝基板PCB 电路如图3 所示:

图3 铝基板PCB
2.2 控制板电路
2.2.1 主控芯片
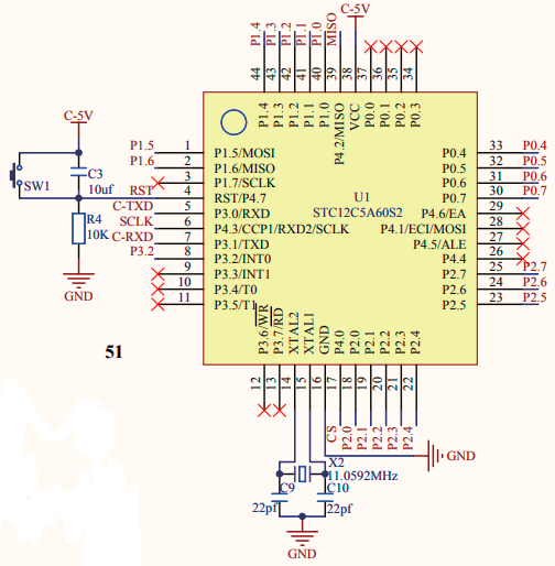
主控芯片采用的是STC12C5A60S2 单片机[5],是国内宏晶科技生产的单时钟周期1T 的单片机,它是新一代8051 单片机,低成本,指令兼容传统的8051,速度提升8-12 倍,内部集成2 路PWM,8 路高速10 位AD转换,转换速度250 K/S,具有可编程数据的更新方式,60 KB FLASGH 内存,1 280 字节片内RAM,具有低成本高性能的优势[7],适用于本文系统低成本控制思路。如图4 所示为主控芯片最小系统:

图4 系统最小系统原理图
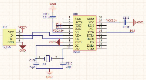
2.2.2 程序下载电路
单片机硬件实现了ISP 和IAP 在线可编程系统,可以通过串口烧写程序,本电路是通过CH340G芯片实现USB电平转UART,串口电平连接单片机P3.0和P3.1引脚,能够通过USB 在STC 在线烧写程序软件下向单片机烧写程序,电路图如图5 所示:

图5 下载电路原理
2.2.3 液晶显示模块
液晶型号采用的是LCD1602,是广泛使用的一种字符型液晶显示模块,能够显示字母数字以及符号,主要由液晶显示屏、控制驱动电路、电容和电阻组成。其控制引脚RS、RW 和E 引脚分别连接在单片机P0.5-P0.7引脚上,8 bit 数据接口分别接在P2.0-P2.7 引脚上。
2.2.4 加热驱动电路
加热驱动电路选用的是下桥驱动,选用N 沟道的MOS,MOS管打开即可开始加热,因为本文设计功率为24 V200 W,所以需要选用合理的MOS 管,以防止炸管,为考虑到成本问题,本文选用的是三款便宜低RdsON导通电阻的MOS 管并联的方式,以达到安全使用的目的,采用一颗S8050 三极管驱动三个MOS 管栅极,起增加带载能力和隔离保护的作用。
2.2.5 按键模块
本文设计的按键一共四个,作用分别是模式选择按键,待机开机按键,温度加按键,温度减按键,电路上设计上拉电阻,低电平触发有效。
2.2.6 温度传感器模块
温度传感器模块采用的是MAX6675芯片,是一个嵌入12 bit模数转换器复杂的热电偶数字转换器,该芯片包含了冷端补偿和校正电路、一个数字控制器、SPI兼容接口和与之相关的控制逻辑[8]。
3 系统软件设计
本文设计的系统选用的是KEIL C51 平台编程软件[1],采用STC 专有的下载软件烧写程序,软件系统整体采用模块设计,便于维护和浏览,系统主要由初始化子程序、读写内部FLASH 子程序、开环加热和闭环加热子程序、液晶显示程序和按键采集子程序构成。系统运行有两种模式,可由模式按键进行选择,模式一:闭环控制,由用户设定目标温度,设定完之后存储于内部FLASH,防止掉电丢失数据,温度在闭环控制下能够精确控制,达到恒温效果;模式二:开环控制,按键设定温度无效,加热台自行工作。系统软件流程图如图6 所示:

4 系统结构设计
系统结构设计本着简单耐用好看角度出发,采用分层模块化设计,3D 图如图7 所示:
1 铝基板加热台置于顶层,固定方式采用两个陶瓷螺丝和两个支撑螺丝,考虑到固定绝缘的问题,所以采用内六角沉头陶瓷螺丝,该螺丝不占用加热台表面空间,具有耐高温高硬度和绝缘的特点。温度传感器固定于加热台底面,可采用韧性好、强度高、防震防潮和耐高温的卡夫特胶固定于平台底面,紧密贴合不易掉落。
2 显示液晶屏位于加热台侧面,便于观察温度和运行模式,其四周安装有四个按键,便于用户按键输入信息,调节温度和模式的切换。

图7 加热台3D结构
5 系统实测效果
完成了硬件焊接、软件编写和结构搭建的工作后,开始上电调试测试,对加热效果和长时间运行测试,最后实际进行回流焊接[4]和加热手机壳测试。实际测试表明,功能设计合理,整体设计达到预期目的,加热升温迅速,恒温保持稳定,耐久测试良好。实际液晶显示效果如图8 所示:

图8 实测效果图
6 结束语
本文充分利用了高精度温度传感器技术、集成电路单片机技术、以及嵌入式技术,设计了一款低成本以铝基板为平台的全新加热台,通过负反馈调节,台面温度可高效精确控制。
本文从硬件、软件和结构安装角度细致讲解出发,介绍了加热台的其中各个模块,使得用户能够全面了解加热台的制作过程和步骤,给自己动手做提供了理论模型化指导,具有实用性价值。
参考文献:
[1] 田园.基于STM32的智能家居警报系统设计[J].工业控制计算机.2021,34(10):32-36.
[2] 俞文武.基于STM32的智能跟踪小车的设计[J].山东工业技术.2017(08):258.
[3] 苏达.大功率LED封装散热性能的若干问题研究[D].杭州:浙江大学.20081121.
[4] 徐智.高精度加热平台的研制[D].武汉:华中科技大学.2009.
[5] 宋凤娟,付侃,薛雅丽.STC12C5A60S2单片机高速A/D转换方法[J].煤矿机械.2020,31(06).
[6] 王冠龙,崔靓,朱学军.基于数字PID算法的温度控制系统设计[J].传感器与微系统.2019,31(1).
[7] 倪丹艳.基于STC89C52单片机的温湿度环境监测系统设计与实现[J].产业科技创新.2020.2(19);43-44.
[8] 吴钊.基于单片机的实时温度测控系统设计研究[J].信息技术与信息化[J],2020(12);128-131.
(本文来源于《电子产品世界》杂志2022年4月期)
