APD 是光学应用中经常使用的光敏元件,在以硅或者锗为材料制成的光电二极管的 P-N 结上加反偏电压后,射入的光被 P-N 结吸收后会形成光电流。增大反向偏置电压的时候会产生 “雪崩” (即光电流成倍的激增) 现象,因此这种二极管被称为 “雪崩光电二极管”。
APD 工作时,如果两个电极之间的电压差为零,此时 APD 处于零偏模式;如果两个电极之间存在反向偏置电压,则 APD 处于反偏模式。当反偏电压增加到一定程度,反相饱和电流 IR 会突然急剧增加,这时 P-N 结被反向击穿。我们把反向饱和电流增大到某一数值时对应的反偏电压大小,定义为 APD 的反向击穿电压。
APD 偏置方案
雪崩二极管 APD 的偏置电压需要几十伏甚至更高,而此类系统的供电通常在+5V 或者+12V,因此需要一个专门的电路来产生偏置电压。专用的偏置电压控制器,针对此类应用进行了优化和功能扩展,本文将由ADI代理商骏龙科技的工程师 Luke Lu 以 ADI 的 LT3905 和 LT3571 为例做简单介绍。

图1 LT3905 APD 偏置方案
LT3905 是 ADI 公司适用于光接收器中提供 APD 偏置电压的升压型 DCDC 控制器,它内部集成了 DMOS 开关和肖特基整流二极管,外部只需要很少的器件就可以实现升压功能。LT3905 的 APD 应用电路如上图 (图1) 所示,输入电压范围在 2.7-12V,升压后在 Vout 输出。LT3905 FB 管脚电压和 CTRL 电压有关,如下图 (图2) 所示,所以也可以通过 CTRL 调整输出电压大小。

图2 LT3905 FB 电压和CTRL 电压关系图
Vout 外部滤波后通过 MONIN 管脚返回芯片,在 APD 引脚上给外部 APD 施加偏置电压。除了 LT3905 之外,LT3571 也是一款比较常见且能提供 APD 偏置电压的 DCDC 转换器方案,相比 LT3905 在输入电压范围,LT3571 的输出电压范围做了一定程度的扩展,优化了电流监控器动态范围,对一些需要测量光功率的应用场合非常友好。
APD 平均倍增因子
雪崩二极管 APD 是利用雪崩倍增效应获得输出光电流增益,倍增因子 M 用来描述电流倍增的程度。倍增因子 M 是一个无量纲值,是指初级光电流经过雪崩倍增后获得了 M 倍的放大。然而温度变化对倍增因子 M 的影响十分明显,通常 APD 的手册数据手册中都会给出不同温度条件下的倍增因子曲线。如下图 (图3) 所示,为 C3095E 雪崩二极管的 M 在不同温度变化下的影响。

图3 温度变化对 APD 倍增因子 M 的影响
实际应用中如果环境温度的变化范围比较大,为了保证系统增益的稳定性,需要对倍增因子 M 进行控制。当然最佳的方式是通过增加半导体加热制冷器 TEC 来控制温度,不过这无疑增加了很多成本。通过观察上图 (图3) 发现,当温度变化时,如果改变偏置电压也可以达到控制倍增因子 M 的目的,无形之中我们有了另外一种思路来解决该问题。
实时控制 APD 偏置电压
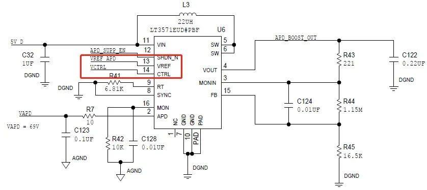
上文我们提到了对于电源输出电压 Vout 可以通过 CTRL 来控制,那么我们就来设计一个调整 CTRL 电压来微调 Vout 电压的电路。以 LT3571 为例,其实际 APD 偏压设计电路,如下图 (图4) 所示:

图4 LT3571 实际 APD 偏压设计电路
以 AD5142 为例,数字调节 CTRL 电压电路,如下图 (图5) 所示:

图5 AD5142 数字调节 CTRL 电压电路
电路描述
LT3571的 VREF 管脚是对外电压,通常情况下在 1.2V,R8 电阻 20K 和 AD5142 内部的电阻串联分压给到 CTRL 管脚来控制 FB 电压,达到控制输出电压的目的。AD5142 内部 256 步进,提供了很大程度的微调精度,在选择内部 100K 电阻的情况下,微调一位可以控制电压在 50mV 左右。AD5142 是一款双通道 256 位、SPI 控制、非易失性数字电位计,它具有以下特点及优势:
● 宽带宽:3MHz
● 4 kV ESD 保护
● 游标电流:±6mA
● 线性增益设置模式
● 单电源及双电源供电
● 快速启动时间 < 75µs
● 电阻容差:±8% (最大值)
● 低温度系数:35 ppm/°C
● 10 kΩ 和 100 kΩ 电阻可选
● 独立逻辑电源 (1.8V 至 5.5V)
● 宽工作温度范围:–40°C 至 +125°C
● 3mm × 3mm 封装可选
总结
本文介绍了 APD 雪崩二极管工作的原理,APD 重要参数倍增因子 M 随温度以及偏置电压变化的影响,并探讨了用数字电位计控制 APD 偏置电压的方案,在最大程度控制成本的情况下解决此问题。
