目前市面上的各种电器大多需要进行AC-DC电源转换,因此若能提升AC-DC电源转换效率,将有助于降低家庭的电力消耗与企业的运营成本,也有利于提升像是储能系统、电池充电等应用的运作效率。本文将为您介绍功率因数校正技术的特性,以及由安森美(onsemi)推出的NCP1681 PFC控制器的产品特性与优势。
功率因数校正技术改善AC-DC电源转换效率
世界上的大部分电能都提供给几乎所有主电源供电设备和设备中的AC-DC电源,这意味着它们的效率对运营成本有巨大影响,较低的转换效率将显着增加碳排放。在电源应用中,几乎所有AC-DC电源中的输入桥式整流器都会产生损耗,这对实现尽可能高的效率数字提出了挑战。然而,移除传统二极管桥、PFC FET和升压二极管,以支持无桥图腾柱PFC布置,将可通过使用有源开关提高效率。不过,新拓扑的控制将更为复杂,通常需要微控制器和相关代码,这给时间有限的设计团队带来了采用障碍。
虽然效率是一个相对简单的概念,代表着有用输出功率与输入功率之比,因此输入功率会受到输入功率因数的显着影响,输入功率因数会随着线路电流和线路电压异相移动而增加。产品中的输入功率和功率因数的乘积是视在功率,用它来计算真实效率,会导致整体效率数字显着降低,如此产生的干扰和低效率,将会通过公用事业网络传播回来。
但是,使用功率因数校正(PFC)技术便可以解决这种情况,这个概念非常重要,现在已成为监管要求。从技术角度来看,为了提高功率因数,IEC 61000−3−2等EMC标准,限制了由于线路电流失真而存在的线路谐波中的功率。
此外,过去主要考虑效率的峰值,这掩盖了性能不佳的情况,尤其是当系统在低功率水平下运行时。为解决这个问题,80+认证计划等新方案要求在20%、50%和100%满载时效率达到80%。80+标准中最严格的版本是“80+ Titanium标准”,它规定在10%负载时效率至少为90%,在满负载时效率至少为94%。

满足“80+ Titanium标准”的要求
最常见的方法是PFC使用升压转换器,从整流电源获得高于电源电压峰值的直流电平。这个DC电平通常为395 V,用于设计用于90至264 VAC输入的电源,然后使用隔离式DC-DC转换级进行调节,以产生电源供应器所需的DC输出电压。一个有价值的副产品是线路电流跟随线路电压波形将给出(至少在理论上)一致的功率因数。
上述方法是有效的,PFC可以设计为在连续、不连续或临界导通模式(CCM、DCM、CrM)下运行,这在很大程度上取决于升压电感器中的能量是否在每个周期内完全耗尽。通常,DC-DC级有2%的损耗,线路整流和PFC级则有1%的损耗,尽管在低线路运行期间这更接近2%。由于低压线路损耗接近4%,因此要满足最严格的80+ Titanium标准水平是一项重大挑战,该标准要求在230VAC输入和50%负载下效率高达96%,这是服务器中常用的规范。
为了解决这个问题,一种称为无桥“图腾柱PFC”(TPPFC)的更高效技术已经引起了人们的兴趣。在这种方法中,有源开关取代了交流线路桥式整流二极管,并吸收了传统升压PFC中升压晶体管和升压二极管的作用。
借助无损开关、完美的电感器和无二极管压降,TPPFC电路效率变得非常接近100%。然而,在现实世界中,MOSFET存在传导和开关损耗。尽管可以使用超低导通电阻器件(甚至并联)来最小化传导损耗,但结果通常会增加高频开关损耗,这与几乎所有设计一样,需要做出权衡。

图腾柱PFC实现更高的系统效率和功率密度
PCB布局也在电源转换中起着重要作用,磁性组件和电容器通常以高频开关,导致电压和电流不连续且具有尖锐边缘,通常称为高dv/dt和di/dt边缘。由于电源转换器中普遍存在这些尖锐边缘,PCB布局中的任何寄生电感和电容都会导致噪声注入各个节点。这些问题在使用宽带隙(WBG)器件(例如GaN和SiC)的拓扑结构中尤为严重。WBG器件通常具有较低的电容,并以更快的速度切换,从而进一步增加了各种边沿的dv/dt和di/dt。
TPFC电路的拓扑则是由两个半桥配置组成,其中一个半桥,通常称为“Fast Leg快臂”开关,以PWM频率开关,另一个半桥,通常称为“慢臂Slow Leg”开关,以AC线路频率开关。快臂开关在经典升压PFC中扮演开关和二极管的角色,即这些开关用于调节输出电压和整形输入电流,以提供高功率因数和低谐波失真。慢臂开关在经典升压PFC中扮演二极管电桥的角色,使用具有低导通电阻的有源开关代替二极管,从而提高了效率。
此外,TPFC在传导路径中仅使用一个慢臂和一个快臂器件运行,而传统升压PFC在传导路径中使用两个桥式二极管和一个有源开关或升压二极管运行,传导路径中更少的器件和有源开关,将取代桥式二极管,使TPFC拓扑能够实现比传统升压PFC更高的系统效率和功率密度。

支持连续传导与多模式的功率因数控制器
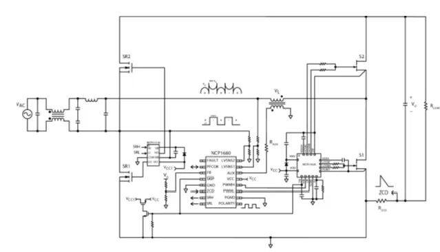
本文介绍来自安森美的NCP1681 PFC控制器,因为它为图腾柱PFC提供了无代码解决方案。安森美的NCP1681 PFC控制器,这是一款支持图腾柱连续传导模式(CCM)与多模式(CrM-CCM)的功率因数校正控制器,可用于驱动无桥图腾柱PFC拓扑。无桥图腾柱PFC是一种功率因数校正架构,由以PWM开关频率驱动的快速开关支路,和以交流线路频率运行的第二支路组成。这种拓扑消除了传统PFC电路输入端的二极管电桥,从而显着提高了功率级效率,控制器可配置为在CCM或CrM-CCM下运行。
这款NCP1681采用图腾柱PFC拓扑可消除输入二极管电桥,支持高功率级的CCM操作,具备可选的多模式操作,可支持在高功率水平执行CCM和在中功率水平执行CrM操作,DCM中频率折返的最小频率为25 kHz,支持在极轻负载条件下的跳跃模式,采用新型电流检测方案,可支持数字电压环路补偿,以及交流线路监控电路和交流相位检测,所有工作模式下的功率因数接近一致,具有PFC OK指示灯。
NCP1681适用于300 W至2.5+ kW的大功率转换器,NCP1681需要电感器上斜率和下斜率信息,来实现平均电流模式控制,因此在高频支路中采用电流互感器。NCP1681板可分为三个部分,包括EMI滤波器、动力传动和低压部分,每个部分都有特定的布局和布线需求。
NCP1681可广泛应用于功率因数校正、离线电源,常见的终端产品包括服务器电源、电信5G电源、网络电源、游戏机电源、超高清电视电源、工业电源等。
结语
TPPFC方法是高效PFC至数百瓦的首选解决方案,同时确保符合80+ Titanium效率标准和其他待机功耗和空载损耗的环境要求。更高的效率是每个应用的要求,因此可以从基于CrM的有源PFC中获得的改进为用户带来好处(包括降低运营成本)。安森美提供的WBG半导体、先进的PFC控制器和设计支持工具,将可大大简化了电源设计任务以提高效率,并确保客户的产品可以更快地推向市场。
